江门市政府门户网站
繁体
政务微信
网站支持IPv6
江门市财政局
网站首页
机构概况
职能简介
属下机构
局领导分工
政务公开
工作动态
通知公告
政策文件
政策解读
重点领域信息公开
江门市级预决算公开平台
政务服务
政民互动
专题专栏
党务公开
法治建设
扶贫资金政策专栏
地方政府债务
政府社会资本合作项目
税收政策
当前位置:
首页
>
部门频道
>
江门市财政局
>
政务公开
>
重点领域信息公开
>
减税降费信息
>
税收政策
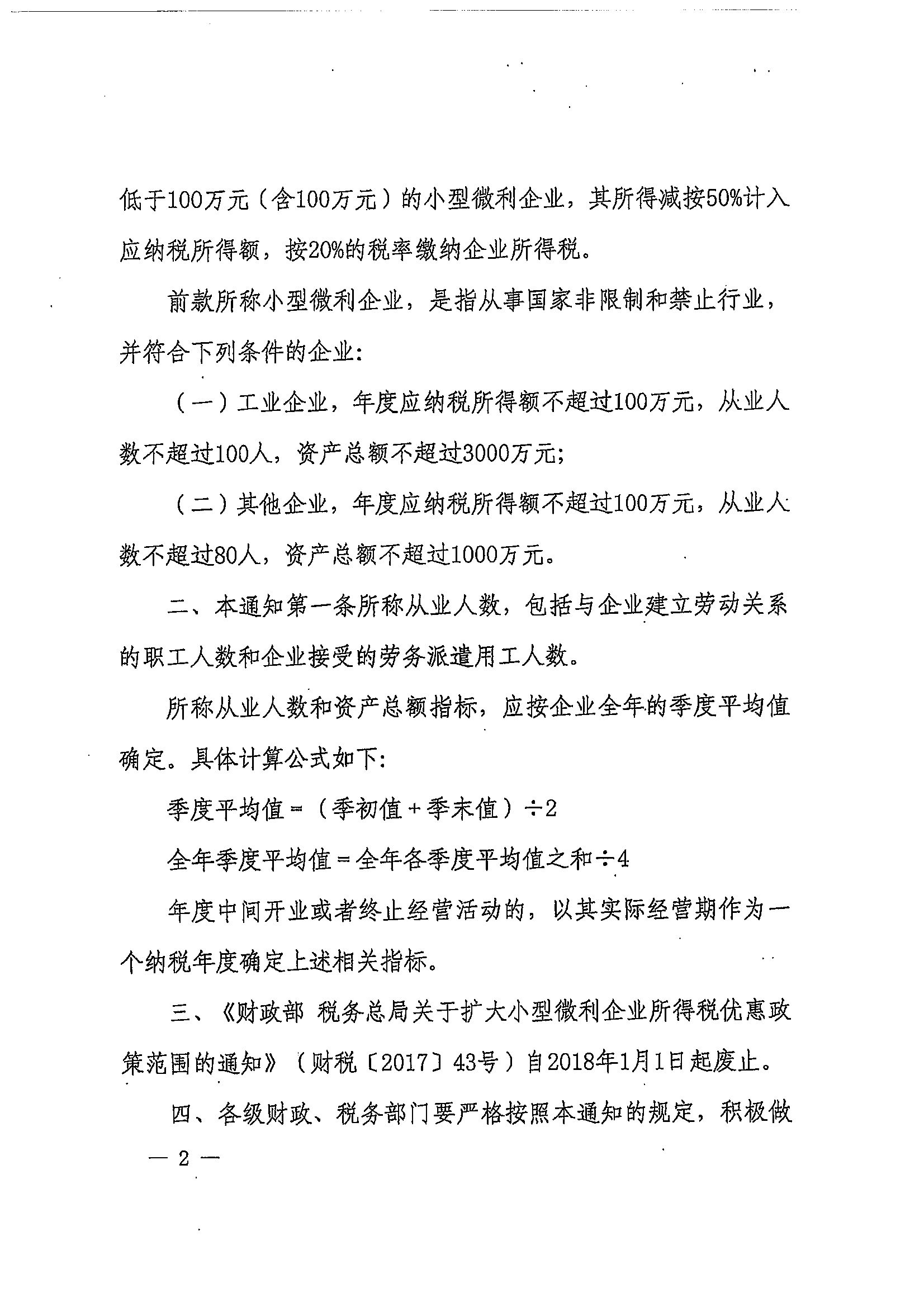
财政部 税务总局关于进一步扩大小型微利企业所得税优惠政策范围的通知
发布时间:2018-08-10 11:56:00
来源:财政部
字体【
大
中
小
】
分享到:
附件下载:
扫一扫在手机打开当前页
【TOP】
【
打印页面
】【
关闭页面
】
map