江门市政府门户网站
繁体
政务微博
政务微信
网站支持IPv6
江门市农业农村局
网站首页
政务公开
机构职能
领导信息
通知公告
政策法规
财政预决算
人事信息
工作简报
党务公开
重点领域信息公开
项目申报
项目公开
江门农业专题片
普法宣传教育
资讯动态
新闻头条
五邑农情
国内农业动态
政声传递
专题专栏
持续巩固国家农产品质量安全市创建成果
渔业渔政
政务服务
政民互动
工作简报
当前位置:
首页
>
部门频道
>
江门市农业农村局
>
政务公开
>
工作简报
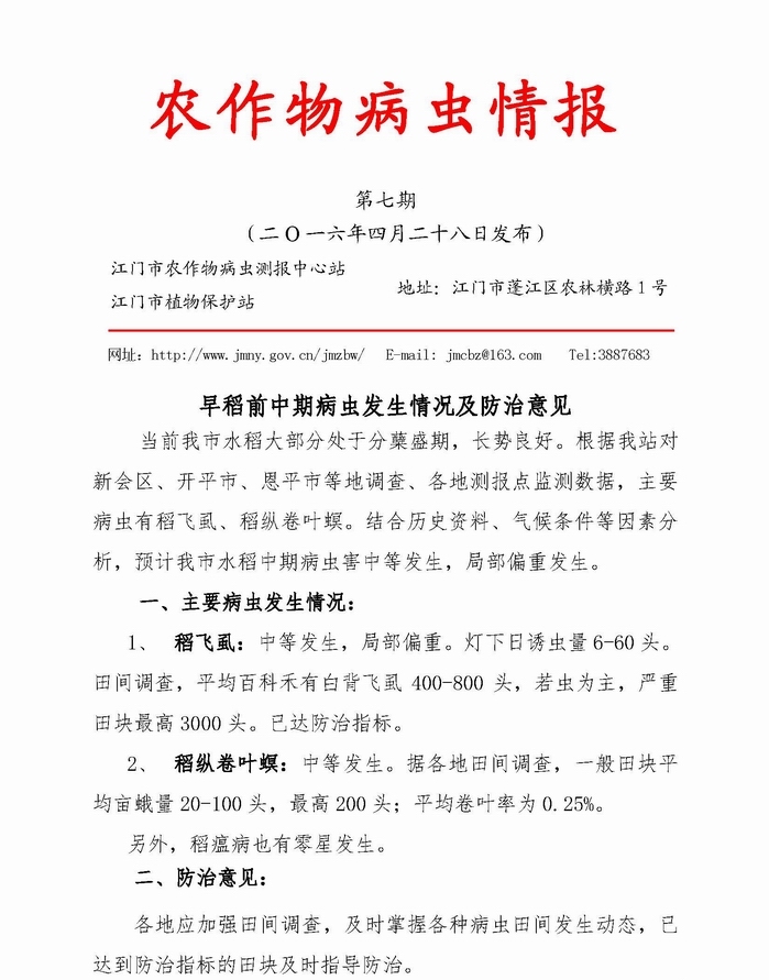
2016年农作物病虫情报 第七期
(早稻前中期病虫发生情况及防治意见)
发布时间:2016-04-28 17:44:00
来源:江门市农作物病虫测报中心站
字体【
大
中
小
】
分享到:
相关稿件:
附件下载:
扫一扫在手机打开当前页
【TOP】
【
打印页面
】【
关闭页面
】
map