江门市政府门户网站
繁体
政务微信
网站支持IPV6
江门市卫生健康局
网站首页
政务公开
机构职能
领导介绍
工作动态
通知公告
上级要闻
行政执法
政策文件
政策解读
信息数据
财政预决算
重点领域信息公开
公共企事业单位信息公开
政务服务
公众互动
党群工作
党群建设
专题专栏
健康江门
疫情通报
疫情防控实时政策措施
防控知识
通知公告
当前位置:
首页
>
部门频道
>
江门市卫生健康局
>
政务公开
>
通知公告
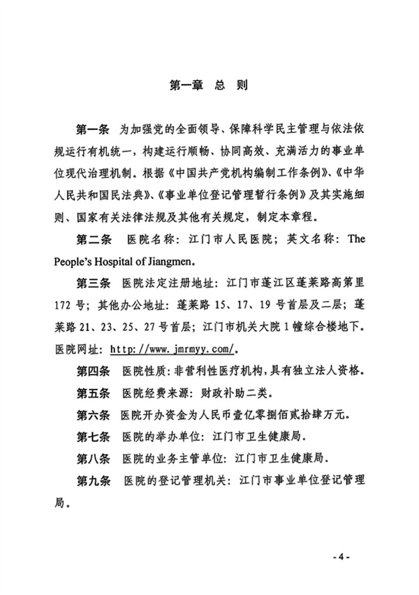
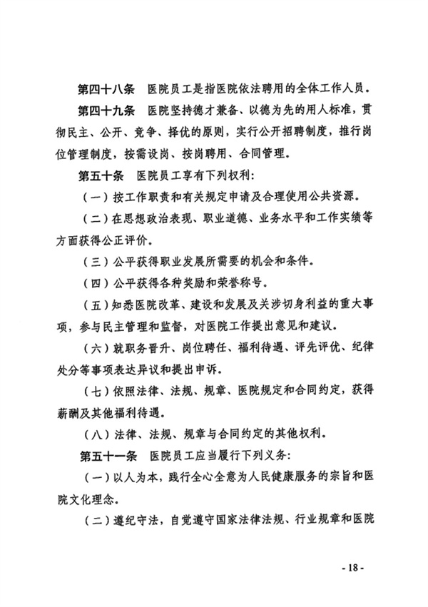
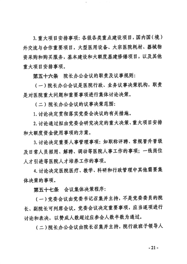
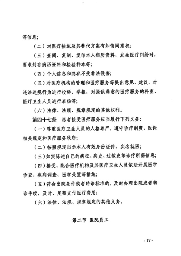
江门市人民医院章程
发布时间:2024-04-24 18:07:29
来源:江门市人民医院
字体【
大
中
小
】
分享到:
附件下载:
扫一扫在手机打开当前页
【TOP】
【
打印页面
】【
关闭页面
】
map